キャラモデラーに向けたMayaで仕上げる3Dキャラモデリング講座
世界中の様々なトップクリエイターが3DCG、イラスト、動画編集などの専門分野で勉強出来るColosoのサイトで、3Dモデラーのコルドロン3DさんがMayaを使いセルルックなキャラクターを1から作成する講座「キャラモデラーに向けたMayaで仕上げる3Dキャラモデリング講座」を視聴させて頂きました。
Mayaの基本操作から始まり、作品のクオリティを上げる考え方や、設定画を見てどのように作っていくのか手順を考える方法、人体の各パーツの作る上でのポイント、Mayaを使ったモデリングに、セルルックならではのAiToonシェーダーを使ったマテリアル設定方法、PhotoshopにSubstance 3D painterを使ったテクスチャ作成、リギングにポージング方法を学ぶ事ができました。
また、現役3Dモデラーとして活躍するコルドロン3Dさんが、自分が専門学生だった頃に こういうことを知っておきたかったなと思うような効率的なモデリング のやり方や考え方、さらにポートフォリオの作り方も教えてもらえるので、キャラクターを作ってみたいと思っている学生さんや、キャラモデリングがうまくいかないと悩んでいる人にオススメ出来る内容となっていました。
コルドロン3Dさんとは?
コルドロン3D(林巧)さんは、CG映像会社に6年勤務後、現在はフリーランスの3Dモデラーとして活躍しているお方で、リアルからセルルック調のプロップやキャラクター制作に関わってきた経験があります。
過去には、モンストアニメTV・ドラゴンクエスト ダイの大冒険 -魂の絆-・KAIJU DECODE 怪獣デコード・スター・ウォーズ:ビジョンズに関わった事があり、コルドロン3DさんのXでは様々な自主制作した作品を公開するだけではなく、どのように作っているのかポリゴンの流れが分かるアニメーションを作成したりと、技術的な情報発信にも力を入れているお方です。
また、コルドロン3Dさんは、6年間漫画家になろうと頑張ってきたけど、うまくいかずに3DCGの専門学校に行ってからハマってCG業界で活躍しているお方でなので、現在他の仕事をしている中で、3DCGを勉強して転職したい人にもオススメとなっています。
Section02 モデリングワークフローとクオリティアップのコツ
まずは、とても大切な作品のクオリティを上げるために重要な「見比べて判断し、修正することを繰り返す」事を教えてくれます。
例えば、人物の目の大きさは単体では判断できず、他と比較することで初めて「大きい・小さい」が分かるように、作品の良し悪しも比較対象があって初めて正確に判断出来る事を教えてくれます。どこが間違っているか分からないと、人体構造が正しいか判断できないといった状態になり、クオリティを上げることが難しくなります。
改善するには、設定画・写真・3Dデータなど大量のリファレンスを集めて比較することや、デッサンやスケッチで構造を理解したり、他人やプロに見てもらいフィードバックを得る事の積み重ねが重要なことを教えてくれます。
Section03 Mayaの基本操作
Autodesk Mayaの基本操作から始まり、モデリングに必要な主要機能を実践的に解説してくれます。カメラ操作や移動・回転・拡大縮小といった基本に加え、頂点・エッジ・フェース編集、ソフト選択を使った滑らかな形状調整など、モデリングの基礎をしっかり学べる内容となっていました。
さらに、作業効率を上げるためのカスタムシェルフの活用や、ヒストリー削除・クリーンアップによるデータ整理、複製やシンメトリー機能など、実務で役立つテクニック、Arnold Rendererに搭載されているiToonシェーダーを使い、トゥーン調の質感やアウトライン表現の設定方法も学べます。
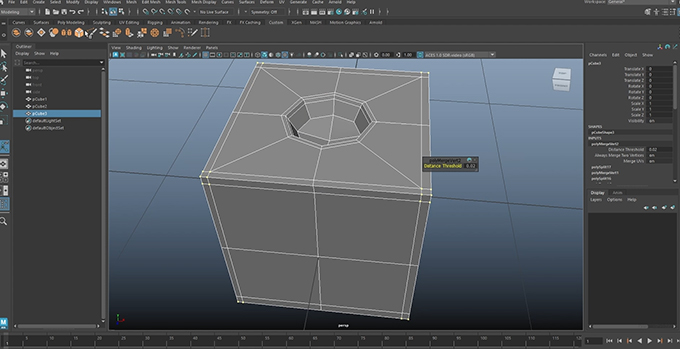
Section 04 刀のモデリング
最初は、刀をモデリングと質感のつけ方を4時間程かけてじっくり学んでいきます。
ビューポートに設定画を読み込み、位置やスケールを調整したうえで、シリンダーなどのプリミティブをベースに形状を作り、押し出しやベベルで厚みやエッジの処理を行いながら、正確に形を合わせていきます。
カメラの焦点距離を調整して歪みを防ぐことや、ヒストリー削除・フリーズ変換などの基本的な下準備も重要なポイントとして説明されています。
続いて、内側パーツや装飾を、カットツールや押し出しを使って細かく作成し、トポロジーを整えながら仕上げていきます。特に、変形時に破綻しないよう格子状の構造にすることや、干渉部分にエッジを配置するなど、実務を意識した作り方が解説されているので、プロップモデリングの一連の考え方と手順が学べる内容になっています。
頂点のズレやNゴンの修正など、実務でよく起こる問題への対処法、UV展開時に、UVのスケールを統一し、0〜1の範囲内に収めて配置することや、ツールを使って整列・転送することで作業を効率化するテクニックも学びます。
質感設定では、トゥーンらしい見た目に設定する方法から、AOVを使ってラインや刃の発光用素材を別出力することで、後のコンポジット作業に備えた素材分けや、完成した刀モデルを扱いやすくするために簡易的なコントローラーを作成する方法も解説。
レンダリング設定では画質や出力形式、AOVによる素材分け(ビューティー・ライン・発光用など)を設定し、編集しやすい形で画像を書き出す方法も学べます。
Section 05 顔のモデリング
顔のモデリングでは、正面・側面の2面図をもとにベース形状を作りつつ、最も重要なのが「斜めから見たシルエット」を基準に調整して事を教えてくれます。
資料同士にズレがある場合も、斜め→正面→側面の優先順位で判断し、見た目として自然な形に仕上げていくのがポイントな事や、目や口の周りはエッジループを一周させると、後のリグや表情変形に対応しやすくなることなど、初心者だと単に形を合わせるだけでポリゴンの流れがおかしくなりますが、綺麗に後工程まで考えた作り方を学べます。
また、頬骨や眼窩など実際の骨格を意識して立体感を出しつつ、ソフト選択の使い分けやエッジフローで歪みを整えるなど、細かな調整テクニックや、耳は別パーツで作ってから結合し、まつ毛は前側だけにサポートエッジを入れるなど、セルルック特有の作り方から、顔と体を分けて制作することで、マテリアルのライン表現をコントロールしやすくする事も解説されています。
Section 05 体のモデリング
体のモデリングは、最初から細かく作り込むのではなく、正面図と側面図を基準にして大まかな形を作り、人体は平面的に作ってしまうと不自然になる事や、胸は前、背中はS字、太ももは前・ふくらはぎは後ろといった前後のボリューム差を意識して配置することで、自然な立体感のあるベースモデルを作る事を学びます。
ベースができたら、押し出しやエッジ追加を使って腕や足を作りながら、筋肉と骨の流れを意識して形を整えていきます。
クオリティを上げる段階では、スムースを前提にエッジを追加・調整して完成形へと仕上げていきます。鎖骨や肘、骨盤などの出っ張りを強調したり、肋骨や腹部の軽い起伏を加えたりすることで、よりリアルな形状にしていきます。また、エッジの流れを整えながら、どの角度から見ても破綻しないように細かくチェックしていくので、プロがどんな部分にこだわっているのか学ぶ事が出来ます。
全体を見ながら違和感をひとつずつ修正していき、「ベース→ラフ→セカンダリ→最終調整」という流れで段階的に作ることで、安定してクオリティの高い人体モデルを作る方法を学べます。
Section 06 手のモデリング
手のモデリングは、まず体から手首部分だけを残して分離し、アウトラインをざっくり作ってスケール感を把握するところから始まり、リファレンスや自分の手を見ながら大まかな形を整えて作っています。
指を作る工程では、形を整えて短時間でクオリティの上げる方法も学べます。
全体のシルエットやカーブを確認しながら、ボリューム不足や違和感のある部分を調整し、エッジの流れを整えて、体と同様にベース→ディテール追加→調整という流れで、徐々に完成度を高めていく方法を学べます。
Section 05 髪のモデリング
髪の毛は曲線ラインで作られていて、人体の中でも手数が掛かり大変な部分ですが、まずは前髪・ベース・後ろ髪の3つに分けて作る流れが解説されています。
ラフ段階では、髪を細かく作るのではなく「大きな束」として捉える方法が紹介されており、前髪も束ごとに作ることでバランス調整がしやすくなり、どの角度から見ても違和感の少ない形に仕上げていく流れが分かります。
髪の流れに沿った立体感を出していく工程も丁寧に解説されています。根元から毛先へつながるラインを意識することで、不自然さを抑えながら自然な髪の流れを作る方法を理解できます。
毛先の跳ねやボリューム差を加えてシルエットを調整していくことで、ラフな状態から完成度の高い髪モデルへ仕上げていく流れが紹介されています。
Section 06 UV展開
UV展開では、髪・顔・目・体といったパーツごとにUVを分けて管理する方法が紹介されています。
歪みを抑えながら展開する手順や、UVの向きを揃えたり、反転している部分を修正したりすることで、綺麗にテクスチャを貼るための調整方法も解説しています。
特に、中心を揃えてシンメトリで展開する方法や、UVの間隔や向きを整えることで、扱いやすい配置にする手順が分かりやすく解説されています。
最終的には、UVシェルの配置やスケールを調整しながら全体をレイアウトし、テクスチャ制作に適した状態に仕上げる方法を学べます。
Section 06 洋服のモデリング UV展開
レザージャケット・Tシャツ・ショートパンツ・シューズ・ネックレスなどの服のモデリング工程が一通り解説されています。体モデルをベースにライブサーフェスを使って服を作る方法が紹介されており、体にフィットした自然な形状を効率よく作る方法を学べます。
また、ラティスやソフト選択を使って大まかにシルエットを合わせ、その後トポロジーを整えていく流れも教えてくれます。
作り込みの工程では、素材ごとの違いに応じたシワの入れ方が詳しく説明されています。レザージャケットは大きく硬めのシワ、Tシャツは重力でできる柔らかいシワといったように、材質によって形状を作り分ける考え方が学べます。
さらに、厚みの付け方や見えない部分のポリゴンを削除する最適化の考え方、縫い目やディテールの追加、UV展開して、重なりや裏返りがないかをチェックして完成を目指します。
Section 07 キャラのルック制作
ルック制作ではターンテーブルで全体を確認しながら問題点を洗い出し、MayaやSubstance Painterで修正を行い、クオリティを詰めていきます。
修正工程では、顔の印象や影の入り方、ラインの強さなどを設定画と比較しながら細かく調整していく流れが紹介されています。目や眉、影のバランス、シワやシルエットなど、モデルとテクスチャの両方を行き来しながらブラッシュアップしていくので、どんなポイントに気を付けているのか学ぶ事が出来ます。
Substance PainterやPhotoshopを使ってベースカラー・シャドウ・ハイライト・ラインマスクなどを作成し、それをMayaのマテリアルに組み込み、パーツごとにテクスチャを管理しながら、調整していきます。
最終的には、Arnoldでレンダリング設定を行い、After Effectsで確認しながら全体のルックを仕上げる方法を学べます。
キャラクターを動かすためのリギング工程では、ジョイント作成・スキンバインド・スキンウェイト調整・IK設定まで一連の流れが解説されています。お尻から背骨、腕や足、指までのジョイントを正しい位置に配置し、回転軸を整えることで、後のポージングがしやすい構造を作る手順を学べます。
また、モデルとジョイントを結びつけるスキンバインドを行い、各ジョイントがどの範囲に影響するかをスキンウェイトで細かく調整していきます。実際に動かしながら不自然に引っ張られる部分を修正していく流れが解説されており、どこを見てウェイトを直すのかも学べます。
さらに、ポリゴン数を減らしたケージモデルで先にウェイト調整を行い、その結果を本番モデルにコピーする事で、複雑なモデルでも破綻しにくく、効率よく調整できる方法も学べます。
足にIKやコントローラーを設定し、先端を動かすだけで自然に関節が追従する仕組みを作成して、実際の制作で使われるリグの基本構造を一通り理解できる内容になっていました。
Section 08 ポージング レンダリング コンポジット
ポージングでは、刀を手に自然に持たせるためにロケーターやコンストレインを使って位置を固定し、指の関節を調整しながらしっかり握っている形を作る工程が紹介されています。
また、左右対称にならないように肩や体の向きをずらしたり、髪やジャケットを風になびかせることで、より自然で動きのあるポージングに仕上げていく流れが分かる内容になっています。
カメラや構図を決めながらポーズを微調整し、レンダリングで確認しつつ細かいバランスを整えていきます。最終的にはカラーやライン、リムライトなどの素材を書き出し、1枚絵として仕上げる準備を行う工程が紹介されています。
Section 08 ポートフォリオとデモリールの作成
ポートフォリオとデモリールを「なんとなく作る」から一歩抜け出すための内容で、実際の制作フローに沿ってかなり具体的に解説されています。
Mayaでのワイヤーフレーム書き出し設定や、Photoshopの機能を使ったページ設計、要素の揃え方や余白の取り方など、「見やすさをどう作るか」まで踏み込んでいるのがポイントです。さらに、どの角度を優先して載せるべきか、どこまで情報を詰めるかなど、ポートフォリオで評価されやすい見せ方の判断基準も学べます。
Section 08 まとめ
最後に、キャラモデリングで重要なポイントを、実際のモデルを使いながらかなり具体的におさらいをしてくれます。「ただ作る」ではなく、どう形を整えるか・どこを強調するかといった内容をあらためて頭に入れる事が出来ます。
さらに重要なのが、作って終わりではなく「リファレンスと見比べて修正する」という、違和感を見つけて直すサイクルを繰り返すことでクオリティを上げていくプロセスや、自主制作でしか得られない成長の重要性まで語られていて、技術だけでなく制作への向き合い方も学べる講座となっていました。
総合感想
キャラモデラーに向けたMayaで仕上げる3Dキャラモデリング講座
今回の講座は、単にモデリングのやり方を学ぶだけではなく、「どうすればクオリティが上がるのか」という本質的な部分まで踏み込んで解説されているのがとても印象的でした。特に、リファレンスと見比べて修正を繰り返すという考え方や、判断基準を持って作ることの重要性をしっかり理解できる内容になっています。
また、顔・体・手・髪・服といった各パーツごとの作り込みだけでなく、トポロジーやシルエット、シワや質感の作り分けなど、実務レベルで必要になる細かなポイントまで丁寧に解説されているため、初心者から中級者まで幅広く学びがあると感じました。
さらに、モデリングだけで終わらず、リギング・ポージング・レンダリング・コンポジット、そしてポートフォリオやデモリール制作まで一通り学べる構成になっているため、「作品として完成させる力」をしっかり身につけられるのも大きな魅力で、実際の制作フローに沿っているので、現場を意識したスキルを身につける事が出来る内容になっていました。
これからキャラモデリングをしたいと思ってる人や、中々うまくいかないと思っている人は是非キャラモデラーに向けたMayaで仕上げる3Dキャラモデリング講座を視聴してみてはどうでしょうか。
今だけ!期間限定でお得になるクーポンコードが使用可能!
また今回特別に以下リンクから、コルドロン3Dさんの動画またはその他の映像デザインカテゴリー内の動画をお得に購入出来る期間限定のクーポンリンクを使用出来ます。
1⃣コルドロン3D先生の講座限定割引クーポン
🍀 割引額:9,000円(先着100名様)
✨ クーポンリンク:https://bit.ly/4cIxDCh
2⃣ 映像デザインカテゴリー限定割引クーポン
🍀 割引額:6,000円(先着100名様)
✨ クーポンリンク:https://bit.ly/4eKw4oy
🌷 使用期間:2026年5月16日 23:59まで











