Propscatterは、Blenderでのプロップ配置・整列・ランダム化などをまとめて行える10種類の機能が含まれているアドオンです。キットバッシュや環境制作、建築シーンなどで大量のオブジェクトを扱う作業に特化しています。
ブラシでのプロップ配置(散布)から整列、等間隔配置、ランダム化、グリッド整理、グループ化、ピボット調整が可能で、ペイント機能では、ソースやターゲット設定、分布制御、ライブプレビュー、重なりの自動整理まで対応し、自然な配置を直感的に行うことが可能です。
さらに、AlignやNormal Alignによる正確な配置、Move系ツールによる一括調整、Grid Packerによる整理、Randomizeによるバリエーション付けなどが可能です。
SUPER HIVE(旧Blender Market)で個人ライセンスは販売開始記念として35%オフの19ドル、スタジオライセンスは99ドルで販売しています。
Propscatterの機能一覧
■ペイント
Paintは、ブラシでなぞるだけで家具や小物などのプロップをシーン上に直接配置できる機能で、配置場所や対象(オブジェクト・平面・グリッドなど)を自由に選びながら直感的に散布できます。ソースリストや選択中のオブジェクトからインスタンスを配置でき、ランダムな回転・スケールや表面に沿った整列も自動で適用されます。
さらに、リアルタイムプレビューを確認しながら調整でき、最終的にはインスタンス化やベイクも可能。プロップ配置に特化しているため、自然なセットドレッシングを素早く行える一方で、大量の植物散布用途には向いていないのが特徴です。
ブラシで配置したオブジェクト同士の重なりやめり込みを自動で検出し、削除や間引きによって適切な間隔に整理する機能も用意されているので、距離や優先度などを調整しながらプレビュー確認もできるため、ラフに配置しても自然でバランスの良いレイアウトに整えるこも出来ます。
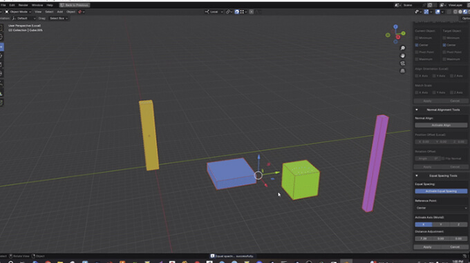
■整列
整列機能は、選択したオブジェクトをワールド軸に沿って位置・回転・スケールを基準に揃えるツールで、アクティブオブジェクトや原点、3Dカーソル、床などを基準にして正確に配置できます。バウンディングボックスの最小・中心・最大やピボットを基準に細かく調整できるため、家具や小物を壁や床にぴったり揃える作業を手動入力なしで効率よく行えます。
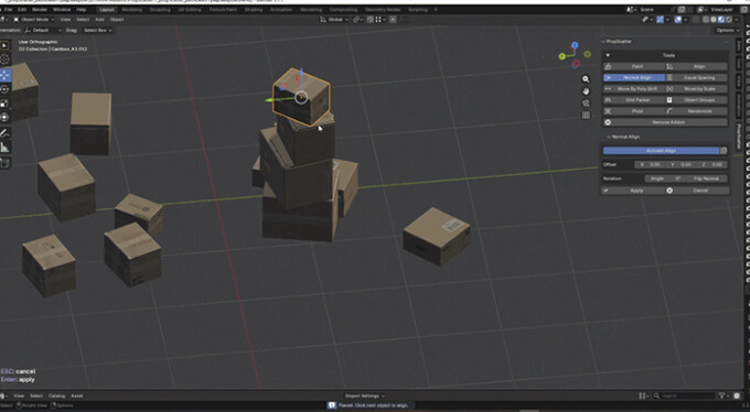
■標準整列
法線整列は、メッシュ表面の法線に合わせてオブジェクトをスナップし、傾斜面や壁にぴったり沿うように配置できる機能です。位置オフセットや回転、法線の反転も調整でき、コピーモードを使えばクリックごとに複製しながら配置可能なため、段ボールを次々上に重ねて配置したりする事が簡単になります。
■等間隔
等間隔配置は、複数のオブジェクトをX・Y・Z軸に沿って均等な間隔で自動配置できる機能で、基準点(中心・最小・最大・ピボットなど)を選びながら整ったレイアウトを作成できます。距離はリアルタイムで調整でき、棚や照明、柱などの繰り返し配置を手動作業なしで素早く整列できるのが特徴です。
■Move by Poly Shiftによる移動
Move by Poly Shiftは、ブラシ操作で複数のオブジェクトをまとめて移動・回転・スケール調整できる機能で、スカルプトのようにフォールオフ付きで直感的にレイアウトを微調整できます。オブジェクトを個別に編集する必要がなく、シーン全体のバランスを一括で素早く変更出来ます。
■スケールで移動
スケールによる移動は、選択したオブジェクトの配置全体を共通の中心から内側・外側へまとめて移動させる機能で、各オブジェクトの位置をスケーリングすることで間隔を一括調整できます。個別に編集する必要がなく、レイアウトの密度や広がりを素早く整えれます。
■グリッドパッカー
グリッドパッカーは、選択したオブジェクトをワールドXY平面上にグリッド状で自動整列できる機能で、セル数や間隔、並び順を調整しながら整理されたレイアウトを簡単に作成できます。アセット整理やキット配置に最適で、複製配置やコレクション整理、原点調整などもまとめて行えます。
■オブジェクトグループ
オブジェクトグループは、選択したオブジェクトをエンプティでまとめて親子関係を自動作成し、1つの塊として管理・移動できる機能です。グループの追加・解除や編集の切り替えも簡単で、キット管理や複数オブジェクトの一括操作を効率化できます。
■ピボット
Pivotは、オブジェクトの原点(ピボット)を素早く調整できる機能で、中心・上下・バウンディングボックスの各ポイントや選択した頂点・面などに簡単に移動・整列できます。散布やグループ化前の原点整理や、床合わせなどを効率よく行えます。
■ランダム化
ランダム化は、選択したオブジェクトに位置・回転・スケールのランダム変化を適用し、ライブプレビューで確認しながら最適な状態で確定できる機能です。シードで結果の再現も可能で、バリエーション作成や自然な配置を素早く行えます。
値段が安く限定的な機能に限ったら今回紹介したアドオンもよさそうですが、さらに機能を豊富に配置したい人はGeo-Scatterもオススメなのでこちらのまとめた記事も参考にしてみてください。
