Surfaceflow – Realtime Surface Deformation
Blenderで別のメッシュの表面にモデルを沿わせて配置できるモディファイアを実際に使ってみましたが便利だったので記事にしました。
Surfaceflow の使い方
まずはこちらのSUPER HIVE(旧Blender Market)からSurfaceflowを購入して最新バージョンのzipをダウンロードして、zipをBlenderにドラッグアンドドロップしてインストールします。
必ず張り付けたいモデルは「オブジェクト」→「原点を設定」→「原点をジオメトリへ移動」で原点をジオメトリの中心に移動しておきます。原点を移動していないと変な形状で張り付けられるのでここ大切です。
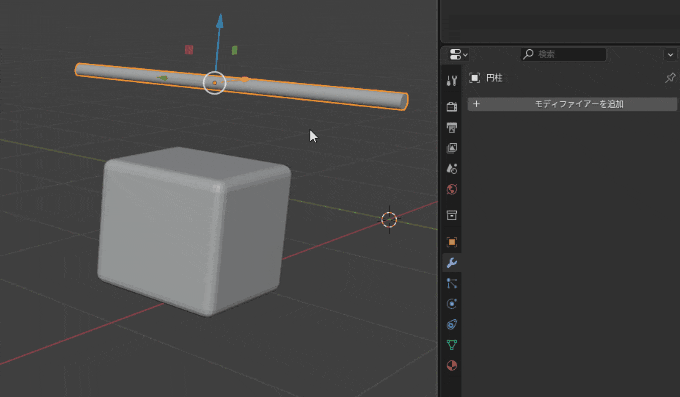
①貼り付けたいモデルを選択
②貼り付け先のモデルを選択
「モディファイアーを追加」からSurfaceFlowを選択します。
するとピタッとモデルが自動で配置されます。
このままだと中に食い込んでいるので、「詳細設定」「オフセット」にチェックをいれると食い込みが無くなります。

張り付けたモデルは形状に沿わせながら移動して位置を調整したり、
モディファイアーなので「ミラー」モディファイアーを追加する事で反転させて追加する事も出来ます。
Shift+Dキーを押してコピペして移動する事で簡単に複数のモデルを沿わせながら配置する事も出来ます。
また、円柱状の形状を四角形のモデルにも簡単に沿わせる事が可能で、
円柱形状を移動した際にも、沿わせた先の四角い箱の角部分にしっかり角度を合わせて移動する事が出来ていました。
細い円柱形状をモンキーに破綻なく綺麗に沿わせる事も出来ています。
Surfaceflowまとめ
軽量で使いやすく、簡単にモデルを別のモデルに沿わせる事が出来るアドオンを探している人は使ってみる価値のあるモディファイアーとなっていました。詳しくはSUPER HIVEのこちらの商品ページより確認してみてください。










