Johnny Matthewsさんが作成した、Blenderで選択した面とエッジを指定することで選択したエッジを起点に、面を回転させながら分割と押し出しが行える無料アドオンHinge Extrudeが配布されています。
動画では、1面または 4面を選択し、Shiftキーを押しながらエッジを追加選択した状態でアドオンを実行すると、選択したエッジを基準として、回転しながら面を押し出すことができる様子が紹介されています。
また、選択するエッジは、最初に選んだ面から離れていても使用可能です。アドオンはJohnnyさんのサイトからJohnnyGizmo Hinge Extrudeを選びダウンロードできます。
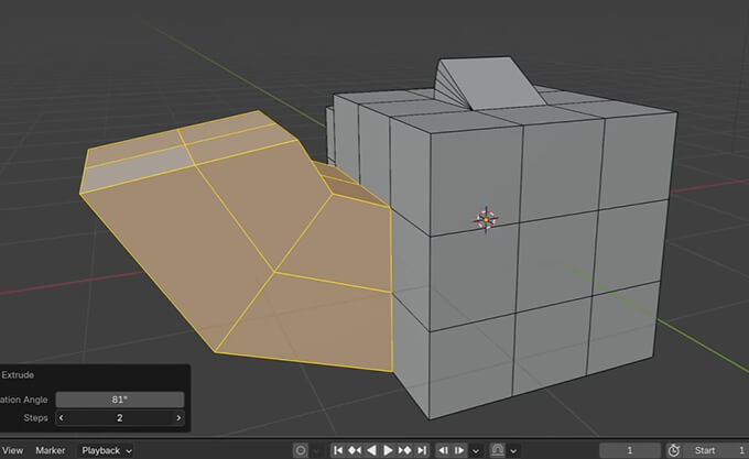
①面を選択、②エッジをshiftを押しながら別途選択して、③アドオンを使用すると、

選んだエッジを起点に回転しんがら面が押し出されて、さらに分割数も調整出来ます。
ちなみにMayaでは標準機能で似たような機能のWedgeがあります。過去にこちらの記事で詳しく書いているのでMayaでも似たような事がしたいと思っていた人は参考にしてみてください。
あわせて読みたい
MAYA初心者編モデリング【フェースのウエッジ】で簡単に丸みをつける方法
MAYAの【フェースのウエッジ機能】を使えば簡単に角を丸めたモデルを作る事が出来るので是非覚えてみてください。
フェースのウエ...


