Home Builderキッチン、バスルーム、クローゼットといったインテリア空間をデザインするための、無料のオープンソースBlenderアドオンです。
正確な部屋のレイアウトを作成して、アセットからドア・窓を簡単に配置、さらにキッチンなどに置くキャビネット・アイランドキッチン・棚・モールディングなども自由な寸法で配置、寸法と注釈を追加する事も出来ます。
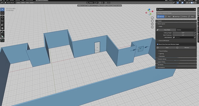
- 設定可能な壁(外壁・内壁・腰壁)、床、天井を作成して部屋を作ります。
- キャビネットや家電製品を配置でき、ベースキャビネット・上部キャビネット・トールキャビネット・家電を壁にスナップさせて、スペースを無駄なくレイアウトできます。
- すべての操作は右クリックメニューから行えます。キャビネットのサイズや内部構造、作りも自由に調整可能です。
- ドアや窓を配置すると、壁に自動で開口部が作られます。
- さらに、壁の立面図・平面図・寸法や注釈付きのマルチビューシートなど、レイアウト図面も作成できます。
Home Builderは公式サイトから無料ダウンロード可能で、使用した実際の使い方動画も公開されています。
